设为首页
|
加入收藏
首页
走进禹水
○ 企业简介
○ 组织架构
○ 创建文明城市
○ 企业荣誉
新闻动态
业务受理
○ 受理流程
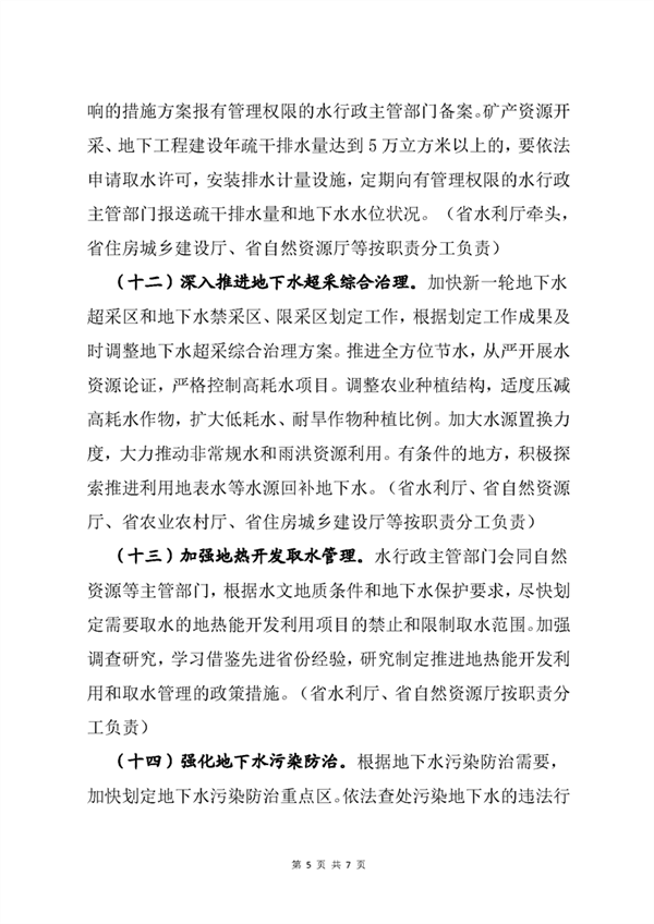
服务指南
○ 当前水价
○ 缴费网点
○ 缴纳方式
○ 服务热线
文明建设
○ 文明创建
○ 志愿服务
○ 行业信息
供水服务
○ 政策法规
○ 服务承诺
○ 水质信息
○ 停水公告
○ 水源地
用水常识
联系我们
政策法规
政策法规
服务承诺
水质信息
停水公告
水源地
联系我们
供水服务热线:
0534-2122110
政策法规
您现在的位置:
首页
>
供水服务
>
政策法规
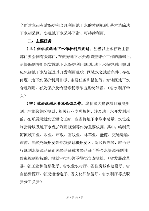
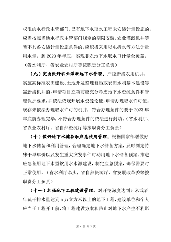
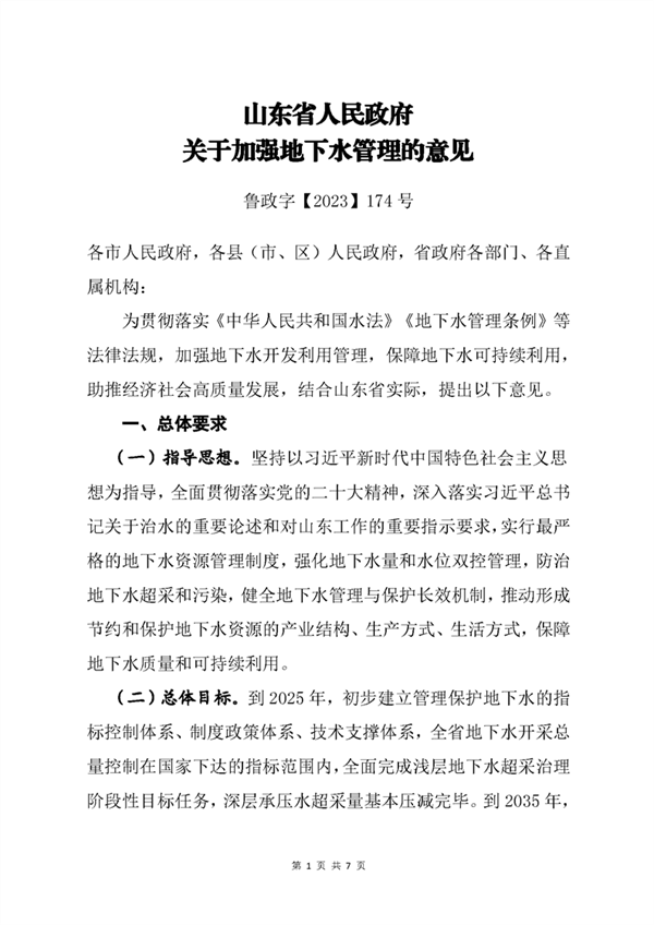
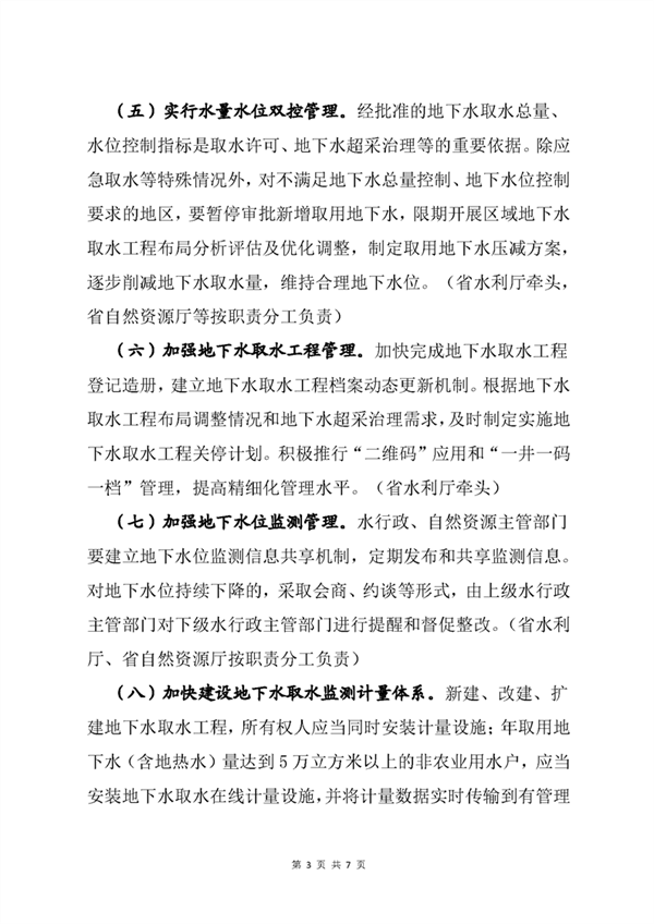
山东省人民政府关于加强地下水管理的意见
作者: 发布于:2023/11/21 09:37:04 点击量: 来源: